繁体中文
|
长者版
|
无障碍浏览
|
网站首页
魅力蒙城
新闻中心
政府信息公开
解读回应
政务服务
互动交流
数据发布
蒙城县气象局
您现在所在的位置:
网站首页
>
政府信息公开
>
蒙城县气象局
>
执法程序
政府信息公开指南
政府信息公开制度
法定主动公开内容
政府信息公开年报
2024年
2023年
2022年
2021年
2020年
2019年
2018年
2017年
2016年
2012年
2015年
2014年
2013年
2011年
2010年
2009年
2008年
依申请公开
依申请公开目录
申请表下载
申请信息流程图
在线申请
依申请公开查询
依申请公开统计
政府公报
部门与乡镇公开导航
政策问答
索引号:
123416220031794800/202501-00034
组配分类:
执法程序
发布机构:
蒙城县气象局
主题分类:
其他
名称:
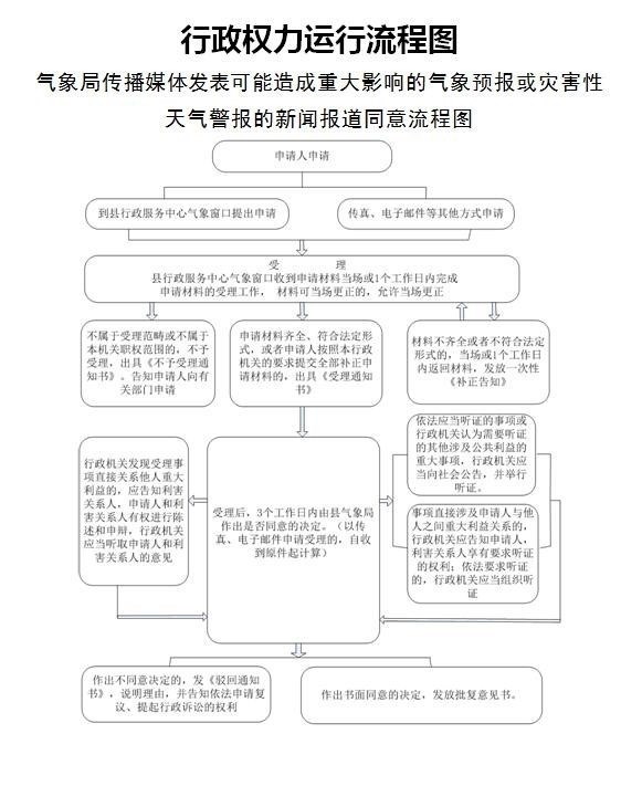
蒙城县气象局行政执法程序
文号:
生成日期:
2025-01-05
发布日期:
2025-01-05
蒙城县气象局行政执法程序
发布时间:2025-01-05 16:13
信息来源:蒙城县气象局
浏览次数:
字体:[
大
中
小
]
用微信扫描二维码
分享至好友和朋友圈
×